Chapter 2

The Project Selection and Management

Learning Objectives

  • Explain how projects are selected in some organizations.
  • Describe various approaches to the SDLC that can be used to structure a development project.
  • Explain how to select a project methodology based on project characteristics.
  • Become familiar with project estimation.
  • Be able to create a project work plan.
  • Describe project staffing issues and concerns.
  • Describe and apply techniques to coordinate and manage the project.
  • Explain how to manage risk on the project

Project Selection

How specific projects are chosen

Project Selection Issues

Ways to Characterize Projects
Size What is the size? How many people are needed to work on the project?
Cost How much will the project cost the organization?
Purpose What is the purpose of the project? Is it meant to improve the technical infrastructure? Support a current business strategy? Improve operations? Demonstrate a new innovation?
Length How long will the project take before completion? How much time will go by before value is delivered to the business?
Risk How likely is it that the project will succeed or fail?
Scope How much of the organization is affected by the system? A department? A division? The entire corporation?
Economic Value How much money does the organization expect to receive in return for the amount the project costs?

Project Selection Issues

  • Approval committee uses the system request and the feasibility study
  • Project portfolio perspective – how does the project fit within the entire portfolio of projects?
  • This involves trade‐offs in which the organization must give up something in return for something else to keep its portfolio well balanced

Project Portfolio Management

  • PPM software collects and manages information about all projects – on-going and awaiting approval.
  • Companies stay up to date on projects and adapt to changing conditions. .
  • Features: project prioritization, employee allocation, real-time project monitoring, flagging cost and time variances, monitoring economic feasibility.

Creating the Project Plan

  • Once a project is approved, the project manager must:
  • Select the best project methodology
  • Develop a project work plan
  • Establish a staffing plan
  • Create ways to coordinate and control the project

Creating the Project Plan

Developing a plan for a successful result

Foosball.com

Developing a Project Plan

Foosball.com is a company with a presence of over 20 years. It offers e-commerce services for worldwide foosball enthusiasts through shop.foosball.com. The existing top-level domain name requires modernization to align with current industry standards.

The competition from an Amazon-based e-commerce platform has made it challenging for the company to sustain its operational expenses. Both sites have seen a decrease in traffic over time.

"The stakeholders aim to boost e-commerce revenue, attract more visitors to the sites, support the foosball community, and preserve the legacy of the foosball brand and sport."

Project Plan

Selecting a Project Methodology

  • Methodology: A formalized approach to implementing the SDLC: A series of steps to perform and deliverables to produce

    • Methodology Sources
    • General business knowledge
    • Internally developed by organizations
    • Consulting firms
    • Software vendors
    • Government agencies

Selecting a Project Methodology - Issues

These factors influence the best choice

  • Clarity of User Requirements How well do the users and analysts understand the functions and capabilities needed from the new system?
  • Familiarity with Technology How much experience does the project team have with the technology that will be used?
  • System Complexity How much complexity is anticipated in the new system? Does the new system include a wide array of features? Will the system have to integrate with many existing systems? Does it span multiple organizational units, or even multiple organizations?
  • System Reliability Will this system need to be highly reliable or is some downtime tolerable?
  • Short Time Schedules Is the project time frame tight?
  • Schedule Visibility Are the project sponsors, users, or organizational managers anxious to see progress?

Structured Systems Development

  • Methodologies
  • Based upon SDLC
    • Assumes a project phase is complete before moving to the next phase
      • Waterfall Development
      • Parallel Development
      • V-model
    • Goal – doing each phase thoroughly before moving forward ensures correct and high-quality outcomes

Waterfall Development Methodology

  • One of the first and oldest methods
  • Linear and step-by-step process
  • Each phase leads to the next
  • Focus on completing one phase before moving forward
  • The result of one phase becomes the input for the next
  • Requirements must be clear and fixed
  • Works best when resources are available
  • Suited for less complex applications
  • Examples: supply chain, payment systems, e-commerce
Waterfall Model Diagram

Waterfall Methodology Assessment

Strengths weaknesses
System requirements identified long before construction begins Must wait a long time before there is “visible” evidence of the new system
Requirements are “frozen” as project proceeds – no moving targets allowed Takes a long time from start to finish
Easy to manage/ clearly defined stages Not good where change is expected
Phases are completed one at a time Poor Model for Long Term Projects
Process and results are well documented No Scope Adjustment

Parallel Development Methodology

  • Project is divided into smaller sub-projects worked on in parallel
  • Designed to address the long time frame of the waterfall model
  • Speeds up development by reducing overall project duration
Parallel Development Diagram

Parallel Methodology Assessment

Strengths Weaknesses
Reduces overall project time (compared to Waterfall) Creating sub projects requires careful design decisions
Reduces the need for rework; with shorter time frame, less chance of requirements changing Integrating sub projects at the end can be complex and difficult

V-Model Development Methodology

  • Also called the Verification and Validation Model
  • Modified version of the waterfall model
  • Focuses on system quality through detailed test planning
  • Each development stage has a matching testing phase
  • Best when technology is well understood
  • Clear and unambiguous requirements are needed
  • Suitable for small to medium-sized projects
  • Examples: medical industry, government projects
V-Model Development Diagram

V-Model Methodology Assessment

Strengths weaknesses
Simple and straightforward Rigid
Quality improves through the emphasis on testing Difficult to use in a dynamic business environment
Including Quality Assurance expertise early in the project strengthens system quality High risk and uncertainty
Not good for complex projects
Once in testing, difficult to go back
No working software is produced until late in the day

Rapid Application Development

  • Incorporate special techniques and tools:
    • CASE tools
    • JAD sessions
    • Visual programming languages
    • Code generators
  • Goal – get some portion of system developed quickly and in the users’ hands

Three RAD Approaches

  • Iterative development
    • A series of versions developed sequentially
  • System Prototyping
    • Create prototype (model) of system and “grow” it into the final system
  • Throw-away prototyping
    • Prototype alternative designs in an experimental way
    • Build system following prototype design but discard the actual prototype

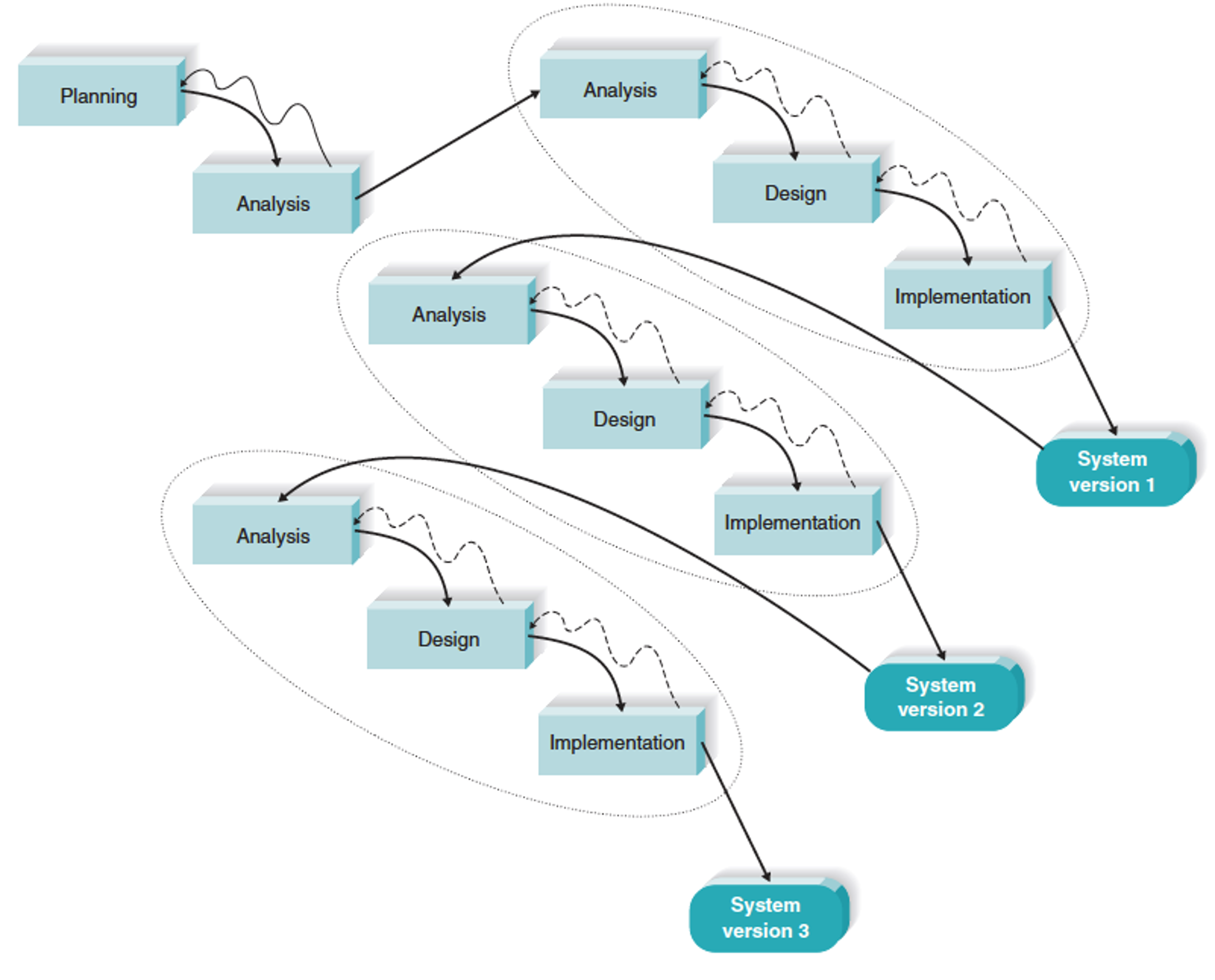
Iterative Development Methodology

  • System is developed in multiple versions
  • Start with a small working prototype or MVP (minimum viable product)
  • Common in startups and product-based companies
  • Useful when project requirements are unclear
  • Works well with limited resources
Iterative Development Diagram

Iterative Development Methodology Assessment

Strengths Weaknesses
Users get a system to use quickly Users faced with using an incomplete system for a time
Users identify additional needs for later versions based on real experiences with current version. Early Feedback Users must be patient and wait for fully-functional system
Flexible Scope and Requirements Impact of Technology Changes
More Management Attention Needed
System Design Issue will come later
Cost more/ Unclear Schedule
System Prototyping Development Methodology
  • RAD approach
  • Performs the analysis, design, and implementation phases concurrently to quickly develop a simplified version of the proposed system and give it to the users for evaluation and feedback
  • Create a rough version of system quickly and “grow” it into final system with repetitive refinement
System Prototyping Methodology: Pros and Cons
Strengths Weaknesses
Users can see and try a prototype quickly Shallow analysis can cause problems
Feedback helps improve and clarify requirements Early design choices may be weak
Missing features may be hard to add later

Throwaway Prototyping Development Methodology

  • RAD approach
  • Adds emphasis on experimenting with design options before design is finalized
  • Design options are thrown-away, but learning from them is factored into final design
  • The analyst team might build a series of HTML pages to be viewed on a Web browser to help the users visualize such a system

Throwaway Prototyping Methodology Assessment

Strengths Weaknesses
Uncertainty is minimized May take longer (compared to system prototyping because the prototypes do not become the final system)
Important issues are understood before building the final system

Agile Scrum

Agile

Agile Manifesto

  • Before Agile 2000
  • Group of industry expert met to outline the values and principles that will help all software teams.
  • Agile mainfesto
  • Methodologies

Agile Development Methodologies

  • Agile = flexible, fast, and adaptive
  • Popular methods include Scrum, Extreme Programming (XP), and Kanban
  • Work is done in short cycles called sprints (2–4 weeks)
  • Each sprint produces a working version of the software (incremental delivery)
  • Frequent collaboration and feedback from customers and cross-functional teams
  • Adapts quickly to changes in requirements or business needs
  • Best for projects where requirements are unclear or changing
  • Fits well with startups, small teams, or innovative products

Incremental Development

Agile Methodologies Assessment

Strengths Weaknesses
Fast delivery of results Requires discipline
Works well in projects with undefined or changing requirements Significant user involvement is essential
Customer satisfaction by rapid , continuous delivery of quality software Difficult to assess the effort at the beginning of the SDLC
Continuous attention to technical excellence and good design Potential for scope creep
People and interactions are emphasized rather than process and tools Harder for new starters
Cost can increase as testers are required all the time
Usefulness in Developing Systems Waterfall Parallel V‐Model Iterative System Prototyping Throwaway Prototyping Agile Development
With unclear user requirements Poor Poor Poor Good Excellent Excellent Excellent
With unfamiliar technology Poor Poor Poor Good Poor Excellent Poor
That are complex Good Good Good Good Poor Excellent Poor
That are reliable Good Good Excellent Good Poor Excellent Good
With short time schedule Poor Good Poor Excellent Excellent Good Excellent
With schedule visibility Poor Poor Poor Excellent Excellent Good Good

Project Manager’s Balancing Act

  • Project Management involves making trade-offs.....
  • Modifying one element requires adjusting the others

Project Estimation

  • The process of assigning projected values for time and effort
    • Sources of estimates
    • Methodology in use
    • Actual previous projects
    • Experienced developers
  • Estimates begin as a range and become more specific as the project progresses
  • Industry standards

Project Estimates Using Industry Standard Percentages

Identifying Tasks

  • Use established guidelines – existing methodologies
  • Use analogies – model previous projects’ task lists
  • Top-down approach – break high level tasks into smaller, detailed tasks
  • Organize into work breakdown structure
Typical Workplan Entry
Project Plan

Staffing Considerations

  • Match skills to project needs whenever possible
  • Consider technical skills and interpersonal skills
    • All IS work is done in teams
    • Technical skills are not sufficient – need to be able to work with others
    • Use training and outside sources (consultants, vendor support) when skills are not readily available
  • Staffing levels will change over a project’s lifetime
    • Adding staff adds overhead; not always productive

Motivation

  • Consider the “de-motivators” … DO NOT
    • Assign unrealistic deadlines
    • Ignore good efforts
    • Accept a low-quality product
    • Give everyone on the project the same raise
    • Make an important decision without the team’s input
    • Maintain poor working conditions

Assuring Group Performance

  • Make
    • Make sure team understands the project and its goals
  • Establish
    • Establish operating procedures (Project Charter)
    • Availability/ Status reporting/ Meetings
  • Ensure
    • Ensure that team members get to know each other
  • Establish
    • Establish methods for dealing with problems

Project Estimates Require Refinement

  • Even projects with high-quality estimates will need refinement
    • Project managers must adjust estimated time throughout the project

Managing Scope

  • Beware of scope creep
  • Use JAD and prototyping to minimize scope creep pressure
  • Implement formal change approval process
  • Defer additional requirements as future system enhancements

Timeboxing

  • Time estimating techniques may reveal that the project requires more time than we have available
  • Timeboxing helps in these situations
    • Set a tight but realistic deadline. Identify core, essential functional requirements
    • Team limits its focus just to essential functions
    • High quality is stressed
    • Other functions will be added later
    • Repeat to add refinements and enhancements

When a Target Date is Missed

  • Don’t assume you can catch up easily. For example, finishing 3 weeks of work in 1 week is usually unrealistic.
  • You can only make up time if certain conditions are met:
    • The remaining work is easier than the part you fell behind on. For example, testing a simple module after falling behind on coding a complex module.
    • The rest of the work is simpler than you expected when planning. For example, a small feature might take less time than originally estimated.
    • Check how difficult the remaining tasks are before changing the schedule. For example, review upcoming tasks before deciding to shorten deadlines.
    • Adding more people doesn’t always help. For example, bringing extra programmers late in the project may slow things down because they need training first.

Project Methodology Discussion

Select a methodology that fits the Foosball.com

Create a backlog

Github Project

Thank you

- Group Project
- Github project training
- Github Project video
- Classwork: Create a backlog for Foosball.com